中咨视界
徐成彬 等 | 基础设施REITs项目用地合规问题及其破解
| |||||
| |||||
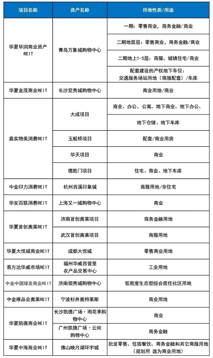
基础设施REITs项目用地合规问题及其破解 徐成彬 李文峥 翟耸君 土地是财富之母,更是基础设施REITs底层资产的核心载体。我国实行土地公有制,所有权归属于国家与集体,市场主体所获得的仅为土地使用权,具体取得方式包括划拨、出让(含协议与招拍挂)、出租、作价出资(入股)以及二级市场交易等。土地用途涵盖农业、林业、工业、住宅、商服等多种类型,加之土地管理制度持续演进,诸多因素交织,共同构成了基础设施REITs项目用地的复杂合规图景。因此,在REITs项目申报推荐之前,必须在法律框架内系统破解土地合规难题。 一、REITs项目用地性质的政策演进 在REITs发行条件的优化路径中,收益率调整是市场关注的“明线”,而用地性质的逐步放宽,则是一条不显眼却至关重要的“暗线”,对于持续推动REITs项目发行和市场建设具有深远影响。 试点初期,REITs资产范围严格限定在典型基础设施领域。国家发展改革委2020年发布的586号文件明确规定,“酒店、商场、写字楼、公寓、住宅等房地产项目不属于试点范围”,并强调“项目用地性质为非商业,非住宅用地”。 2021年,958号文将保障性租赁住房纳入REITs试点范围,在继续排除“酒店、商场、写字楼等商业地产项目不属于试点范围”的同时,允许“租赁住房用地以及为保障项目正常运转而无法分割的办公用房、员工宿舍等少数配套设施用地”作为例外。这一调整在用地性质上实现了重要突破。 2023年236号文件,进一步将百货商场、购物中心、农贸市场、社区商业项目等界定为消费基础设施纳入REITs试点范围,用地政策随之迎来了根本性的转折。文件明确,“项目用地性质符合土地管理相关规定”,意味着监管机构不再针对REITs项目的用地性质设定特别限制,只要符合国家土地管理要求即可。例如,华润万象城宗地用途为零售商业与商务金融,物美项目用地涵盖商业、办公、公寓等多种类型。 2024年7月发布的1014号文件,进一步拓展至市场化租赁住房、景区配套旅游酒店、养老设施,以及与消费基础设施物理上不可分割、产权上归属同一发起人(原始权益人)的酒店和商业办公用房,用地要求仍延续“依法合规,用地性质符合土地管理相关规定”的表述。 实践表明,项目政策的渐进式调整,不仅满足了基础设施REITs市场扩容与常态化发行的需求,也有力推动了租赁住房、商业、文旅、养老等多类用地的盘活利用。 二、REITs发行中常见土地使用合规问题与应对 项目用地手续十分复杂,常见用地问题包括土地手续不全、划拨用地转让限制、集体用地转让障碍、土地规划用途与实际不符等。土地使用依法合规,是REITs顺利发行的基本前提。 (一)用地规划手续缺失 部分项目因历史原因未能完整办理用地规划手续。对此,应按照投资管理手续合规性原则予以处理,特别考虑到2019年自然资源部关于“多规合一”有关政策,补正相关手续。 (二)划拨土地转让限制 根据《土地管理法》,城市基础设施及国家重点扶持的能源、交通、水利等项目,可以划拨方式取得用地,其使用权的转让受到严格规定,需要通过合规创新实现资产入池。 1.土地剥离与价值隔离 对项目公司仅拥有经营收益权类的情景,可采取以下方式处理:项目估值中不包含土地使用权市场价值,基金存续期间不转移项目涉及土地的使用权(政府相关部门另有要求的除外),基金清算时或经营收益权到期时按照相关协议约定以及法律法规规定处理相关土地使用权。 如广河高速(广州段)项目,项目公司可无偿使用项目用地且承诺不会发生项目用地使用权变更,项目现有评估结果不包含项目土地价值;项目收费期限期满后,无偿向交通主管部门办理收费公路移交手续。使用划拨土地建设的公租房项目,可以参考这一作法,构建特许经营模式,合规解决划拨用地问题,实现发行REITs的目的。 2.土地作价出资(入股) 对于划拨用地或历史遗留未确权土地,可探索作价出资(入股)模式,将土地评估作价后转为国有资本金,完善用地手续。 根据《划拨用地目录》,高速公路服务区内经营性用地不属于可以通过划拨方式取得的公路交通设施用地,应以有偿方式取得土地使用权。 例如,华泰江苏交控REIT的平望服务区涉及这一问题。江苏交控提出“对符合条件的土地按照作价出资(入股)方式配置”的方案,经江苏省人民政府批完成作价出资,办理了平望服务区经营性用地的不动产权证书。 3.补缴土地出让金 对原为划拨用地的经营性用地(如收费公路服务区),可以通过补缴土地出让金、补办土地出让手续,实现“划拨转出让”,进而入池REITs资产。 招商公路REIT亳阜高速公路项目的辛集服务区原本是划拨用地,为了发行REITs,原始权益人与当地自然资源主管部门进行沟通,决定将其转为协议出让用地。经公示无异议、签署土地转让协议、经营性用地土地分宗、补缴土地出让金等程序,完成了服务区用地性质转换并顺利入池。 (三)租赁用地的合规管理 风力、光伏等可再生能源项目常通过租赁方式使用农村集体土地。从土地用途、签约对象到租赁期限等,都要依法合规,特别还要符合民法典中对于租赁行为的相关规定。 土地用途上,不能占用基本农田和林业用地。租赁期限上,租赁合同的租赁期限不得超过20年。签约程序上,租赁集体经营性建设用地须经集体经济组织三分之二以上成员或村民代表同意。中航京能光伏REIT即通过重新签署经村民表决通过的集体用地租赁协议,夯实了用地合法性。 (四)土地用途不一致问题 土地使用权证上记载的土地用途,是土地使用权人按照法律规定和土地出让合同约定的用途使用土地的法律依据。在REITs项目申报中,经常遇到土地实际用途与规划不尽一致的情况,如在工业用地上建设仓储设施、在商业金融用地建设产业园区。如果实际土地用途与土地使用权证记载不一致,必须经相关部门确认或批准用途调整。 《国务院办公厅关于进一步盘活存量资产扩大有效投资的意见》(国办发〔2022〕19号)明确提出,对需调整规划或土地用途的项目,应依法依规推进评估与程序履行,积极创造合规条件。 三、土地使用合规性的审核要点 (一)已上市REITs用地性质概览 截至2025年10月31日,已上市租赁住房REITs和消费基础设施REITs项目用地情况如表1和表2所示。 表1 已上市租赁住房REITs项目用地情况 信息来源:已上市REITs项目招募说明书。 表2 已上市消费基础设施REITs项目用地情况 信息来源:已上市REITs项目招募说明书。 (二)不同类型项目的合规审核重点 基础设施REITs项目审核时,需依据项目用地性质、项目公司是否拥有土地使用权,并结合土地使用权取得方式,来分析判断项目公司使用土地的合规性要求。 项目公司拥有土地使用权的所有权项目,要根据土地使用权取得方式分类审核:划拨用地需市县人民政府或自然资源行政主管部门出具的无异议函,函中应包含“对该项目以100%股权转让方式发行基础设施REITs无异议”有关表述;协议出让用地,应由原土地出让合同签署机构(或按现行规定承担相应职责的机构)出具无异议函,函中也应包含“对该项目以100%股权转让方式发行基础设施REITs无异议”有关表述;招拍挂出让或二级市场交易方式取得土地使用权,需说明取得土地使用权的具体方式、出让(转让)方、取得时间及相关前置审批流程等情况。 项目公司拥有土地使用权的经营收益权项目,发起人(原始权益人)和基金管理人应就土地使用权作出承诺,明确“项目估值不含土地使用权市场价值,基金存续期间不转移项目涉及土地的使用权(政府相关部门另有要求的除外),基金清算时或特许经营权等相关权利到期时将按照特许经营权等协议约定以及政府相关部门的要求处理相关土地使用权”有关表述。 项目公司不拥有土地使用权的项目,应核查土地使用权拥有人取得方式、出让(转让)方和取得时间等相关情况,土地使用权拥有人与项目公司之间的关系,以及项目公司使用土地的具体方式、使用成本、使用年限和剩余使用年限,分析使用成本的合理性等。 项目使用集体土地,应关注集体土地所有权人与项目公司之间的关系,协议是否经过相关有权主体同意。若存在外部租赁土地,应关注租赁期限及剩余年限情况。 (三)重点行业用地审核重点 收费公路项目,若沿线服务区收益纳入REITs底层资产,且服务区用地通过划拨方式取得,应关注服务区用地是否依法合规。如果土地使用权在第三方名下,需取得其出具的无异议函。 风力发电、光伏发电、水电等清洁能源项目,须排查用地是否涉及生态红线、耕地、压覆矿、军事区域等限制开发区域,并核实是否取得林地、草地、耕地、湖泊水面等审批与补偿手续。 四、破解REITs用地合规难题的深层思考 依据《基础设施领域不动产投资信托基金(REITs)项目申报材料格式文本(2024年版)》,用地合规手续主要包括:建设项目选址意见书(2019年9月以后为建设项目用地预审与选址意见书)、建设用地规划许可证、土地预审意见(2019年9月以后为建设项目用地预审与选址意见书)、建设用地批准书(2019年9月以前)、建设项目土地使用权证(或不动产权证)。 项目参与机构应依据项目建设时间及当时适用法律法规规定,全面审视用地手续的合规性,对企业和项目开展系统性“合规体检”。 REITs对底层资产合规性要求,不仅限于不动产权证。原始权益人需理解,即使已取得权证,仍须回溯核查建设阶段各项手续。《最高人民法院关于审理城镇房屋租赁合同纠纷案件具体应用法律若干问题的解释》明确规定,未取得建设工程规划许可证或未按照建设工程规划许可证的规定建设的房屋,租赁合同无效。因此,即使持有权证,资产现金流仍可能因前期手续瑕疵面临法律风险。 (一) 文旅景区项目用地合规路径 大多数景区用地面积大、区位远离市区,必须重点核查地块是否符合旅游用地性质、是否违规占用基本农田、用地权利是否受限等。鉴于景区内建构筑物年代跨度大、产权复杂,建议按性质分类确权。 一是国家所有的自然资源(如林地、湖泊)以及文物古迹等,无需补办产权证。 二是无权属证明的历史建筑,由主管部门确认安全性与合规性,并确认权属归国家。 三是原始权益人或项目公司投资建设的配套设施,应提请主管部门补办权属证书及建设手续。 (二) 清洁能源项目用地合规路径 风电、光伏等清洁能源项目用地,应重点排查项目是否占用生态红线、自然保护区、国家湿地公园、风景名胜区等,并关注集电线路和送出线路用地合规性。 如占用生态红线,需根据用地批复与红线划定成果批复时间,论证零星压覆合规性。 如涉及自然保护区,应主动沟通主管部门,争取同意函件,或将该资产剥离。 如违规占用湿地或风景名胜区且无法整改,应在资产重组环节将该部分资产剥离。 如集体土地用于线路建设,须核查租赁协议与村民表决文件,防范履约风险与群体性事件。 (三)水利、水电类项目用地合规路径 首要任务应明确工程所有权,根据“谁投资、谁所有、谁受益、谁负担”原则推进确权登记。 2015年3月后,应依《不动产登记暂行条例》办理统一登记,落实“房地一体”原则。同时还应关注项目是否占用基本农田、林地、草地、生态红线、水源保护区等,处理方式同清洁能源项目。 破解基础设施REITs项目用地合规难题,是激活存量资产、畅通经济循环的关键一环。盘活用好低效用地、闲置房产、存量基础设施,是完善要素市场化配置的重要举措。立足党的二十届四中全会强调的高质量发展原则与“十五五”规划深化要素市场化配置的战略方向,通过制度创新打通用地堵点,可将低效用地、闲置设施等“沉睡财富”转化为推动经济发展的强劲动能。 展望未来,在国家发展改革委与中国证监会的政策引领下,公募REITs市场有望进一步扩容提质,以存量盘活支撑增量优化,为构建统一大市场、实现经济持续健康发展注入不竭动力。 注:本文根据《REITs:中国实践》相关章节整理。 | |||||
相关链接
- 十大领域用化工新材料发展研究 |...2025-11-12
- 十大领域用化工新材料发展研究 |...2025-11-06
- 于明 | 我国低空经济产业生态、...2025-11-03
- 十大领域用化工新材料发展研究 |...2025-10-30
- 张建红 等 | 基于XOD理念的...2025-10-29

